皇室
2021/4/8

小室圭さん“論文”を宮内庁長官が絶賛! 眞子さまとの結婚成就に近づいた理由

秋篠宮家眞子さま小室圭宮内庁小室眞子
小室圭さん
[写真 1/35枚目] 小室圭さん
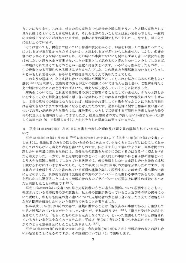
小室圭氏の代理人より届いた文書本文(1ページ目)
[写真 2/35枚目] 小室圭氏の代理人より届いた文書本文(1ページ目)
小室圭氏の代理人より届いた文書本文(2ページ目)
[写真 3/35枚目] 小室圭氏の代理人より届いた文書本文(2ページ目)
小室圭氏の代理人より届いた文書本文(3ページ目)
[写真 4/35枚目] 小室圭氏の代理人より届いた文書本文(3ページ目)
小室圭氏の代理人より届いた文書本文(4ページ目)
[写真 5/35枚目] 小室圭氏の代理人より届いた文書本文(4ページ目)
小室圭氏の代理人より届いた文書本文(5ページ目)
[写真 6/35枚目] 小室圭氏の代理人より届いた文書本文(5ページ目)
小室圭氏の代理人より届いた文書本文(6ページ目)
[写真 7/35枚目] 小室圭氏の代理人より届いた文書本文(6ページ目)
小室圭氏の代理人より届いた文書本文(7ページ目)
[写真 8/35枚目] 小室圭氏の代理人より届いた文書本文(7ページ目)
小室圭氏の代理人より届いた文書本文(8ページ目)
[写真 9/35枚目] 小室圭氏の代理人より届いた文書本文(8ページ目)
小室圭氏の代理人より届いた文書本文(9ページ目)
[写真 10/35枚目] 小室圭氏の代理人より届いた文書本文(9ページ目)
小室圭氏の代理人より届いた文書本文(10ページ目)
[写真 11/35枚目] 小室圭氏の代理人より届いた文書本文(10ページ目)
小室圭氏の代理人より届いた文書本文(11ページ目)
[写真 12/35枚目] 小室圭氏の代理人より届いた文書本文(11ページ目)
小室圭氏の代理人より届いた文書本文の脚注(12ページ目)
[写真 13/35枚目] 小室圭氏の代理人より届いた文書本文の脚注(12ページ目)
小室圭氏の代理人より届いた文書本文の脚注(13ページ目)
[写真 14/35枚目] 小室圭氏の代理人より届いた文書本文の脚注(13ページ目)
小室圭氏の代理人より届いた文書本文の脚注(14ページ目)
[写真 15/35枚目] 小室圭氏の代理人より届いた文書本文の脚注(14ページ目)
小室圭氏の代理人より届いた文書本文の脚注(15ページ目)
[写真 16/35枚目] 小室圭氏の代理人より届いた文書本文の脚注(15ページ目)
小室圭氏の代理人より届いた文書本文の脚注(16ページ目)
[写真 17/35枚目] 小室圭氏の代理人より届いた文書本文の脚注(16ページ目)
小室圭氏の代理人より届いた文書本文の脚注(17ページ目)
[写真 18/35枚目] 小室圭氏の代理人より届いた文書本文の脚注(17ページ目)
小室圭氏の代理人より届いた文書本文の脚注(18ページ目)
[写真 19/35枚目] 小室圭氏の代理人より届いた文書本文の脚注(18ページ目)
小室圭氏の代理人より届いた文書本文の脚注(19ページ目)
[写真 20/35枚目] 小室圭氏の代理人より届いた文書本文の脚注(19ページ目)
小室圭氏の代理人より届いた文書本文の脚注(20ページ目)
[写真 21/35枚目] 小室圭氏の代理人より届いた文書本文の脚注(20ページ目)
小室圭氏の代理人より届いた文書本文の脚注(21ページ目)
[写真 22/35枚目] 小室圭氏の代理人より届いた文書本文の脚注(21ページ目)
小室圭氏の代理人より届いた文書本文の脚注(22ページ目)
[写真 23/35枚目] 小室圭氏の代理人より届いた文書本文の脚注(22ページ目)
小室圭氏の代理人より届いた文書本文の脚注(23ページ目)
[写真 24/35枚目] 小室圭氏の代理人より届いた文書本文の脚注(23ページ目)
小室圭氏の代理人より届いた文書本文の脚注(24ページ目)
[写真 25/35枚目] 小室圭氏の代理人より届いた文書本文の脚注(24ページ目)
小室圭氏の代理人より届いた文書概要(1ページ目)
[写真 26/35枚目] 小室圭氏の代理人より届いた文書概要(1ページ目)
小室圭氏の代理人より届いた文書概要(2ページ目)
[写真 27/35枚目] 小室圭氏の代理人より届いた文書概要(2ページ目)
小室圭氏の代理人より届いた文書概要(4ページ目)
[写真 28/35枚目] 小室圭氏の代理人より届いた文書概要(4ページ目)
大学3年のアメリカ留学時にハロウィンを楽しむ小室さん('12年ごろ)
[写真 29/35枚目] 大学3年のアメリカ留学時にハロウィンを楽しむ小室さん('12年ごろ)
1月上旬に勤務先の近くで銀行に立ち寄っていた小室佳代さん
[写真 30/35枚目] 1月上旬に勤務先の近くで銀行に立ち寄っていた小室佳代さん
2020年11月、借金問題を直撃するも無言を貫いた小室佳代さん。警察官2名も同行
[写真 31/35枚目] 2020年11月、借金問題を直撃するも無言を貫いた小室佳代さん。警察官2名も同行
2020年11月、借金問題を直撃するも無言を貫いた小室佳代さん。警察官2名も同行
[写真 32/35枚目] 2020年11月、借金問題を直撃するも無言を貫いた小室佳代さん。警察官2名も同行
タクシーに乗り込む小室佳代さん(1/3)
[写真 33/35枚目] タクシーに乗り込む小室佳代さん(1/3)
タクシーに乗り込む小室佳代さん(3/3)
[写真 34/35枚目] タクシーに乗り込む小室佳代さん(3/3)
タクシーに乗り込む小室佳代さんを本誌記者が直撃
[写真 35/35枚目] タクシーに乗り込む小室佳代さんを本誌記者が直撃
この写真の記事へ戻る

Photo Ranking

秋篠宮家の最新記事

広告を見ると、記事の続きを読むことが可能になります
続きを読む
ページをリロードする
TOPに戻る