2月8日の投開票まで2週間を切っている衆議院議員選挙。自民党と日本維新の会の連立政権に対抗すべく、衆院選に向けて「中道改革連合(以下、中道)」を立ち上げた立憲民主党と公明党だが、肝心の投票に“落とし穴”がーー。
高市早苗首相(64)の衆院解散で急きょ、実施される真冬の衆院選。圧倒的な支持率を誇る高市人気に乗じて自民単独でも過半数の議席獲得も予想される中、思わぬ苦戦を強いられそうなのが新党・中道。
読売新聞が公示前に実施した世論調査によると、中道に「期待する」と答えた人が22%で、「期待しない」は69%と3倍以上。比例選投票先についても自民の36%に次ぎ、9%と伸び悩んだ中道。同じく9%の国民民主党に並ばれてしまった。
さらに“泣きっ面に蜂”というべきか、誕生から1か月も経たないうちに選挙に臨む新党とあって思わぬ誤算も生じている。これまで立憲と公明が得ていた有権者の投票が「無効」になる可能性が高いのだ。
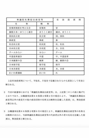
候補者名もカウントされる参院選とは違い、衆院選の比例代表では「政党名」のみが有効票とされる。そして公選法で定められているのが、選挙で届け出た政党名と略称、それに準じた記入投票のみが有効であり、それ以外の政党名や略称は無効とみなされること。
つまり立憲と公明が、今回の衆院選で届け出た政党名は「中道改革連合」、略称は「中道」であり、準じて「中」や「中道改革」といった、中道を明らかに指す投票が有効票となる。
しかし、有権者がいつものように「立憲民主党」「立憲」「公明党」「公明」などと記入、投票した場合は、届け出されていないことから全て無効。突貫工事による新党結成は有権者の誤記を招き、これまで得られていた票すら減らしかねない状況にあるわけだ。
「私の名前は“中道”です」
そんな危機を察してか、中道は各地で行っている選挙運動、演説でこんな苦肉の策に打って出ている。
「私の名前は“中道”です」「この人の名前は“中道”です」
比例代表で出馬する候補者の名前を有権者に呼びかけるのではなく、とにかく「名前は“中道”です」と連呼し、肩にかけた“たすき”にも候補者名ではなく「中道改革連合」の政党名。とにかく選挙で「中道」を記入させるべく必死の様相だ。
一方、中道誕生によって漁夫の利を得そうな国民民主党。2020年以降、立憲とともに届け出ていた略称「民主党」がかぶり、2021年の衆院選でも362万票の「民主党票」を、立憲が295万票、国民が66万票に割り振られる事案も起きていた。
今回、たとえ立憲支持者によって投じられた民主党票だったとしても、中道になったことで全て国民民主の表として扱われることになる。
立憲・公明による急造タッグは、逆に自民・維新ら与党を安泰にし、そして国民民主の台頭にも貢献しかねない事態を招くかもしれない。






















