皇室
2021/4/9

小室圭さんが『28枚文書』で証明してしまった、日本国民との「問題認識のズレ」

秋篠宮家小室圭眞子さま結婚小室眞子
小室圭さん
[写真 1/32枚目] 小室圭さん
ペアのリングとブレスレットを身につけ、スマホを見せ合う眞子さまと男性('16年10月2日)
[写真 2/32枚目] ペアのリングとブレスレットを身につけ、スマホを見せ合う眞子さまと男性('16年10月2日)
'16年10月2日、横浜でのデートを楽しんだ後、東急東横線内で顔を寄せ合うおふたり
[写真 3/32枚目] '16年10月2日、横浜でのデートを楽しんだ後、東急東横線内で顔を寄せ合うおふたり
すべてはこの1枚から始まった! 全メディアに先がけて、週刊女性が報じたおふたりの「ツーショット」。横浜デートの帰りに電車内で(’16年10月)
[写真 4/32枚目] すべてはこの1枚から始まった! 全メディアに先がけて、週刊女性が報じたおふたりの「ツーショット」。横浜デートの帰りに電車内で(’16年10月)
小室圭氏の代理人より届いた文書本文(1ページ目)
[写真 5/32枚目] 小室圭氏の代理人より届いた文書本文(1ページ目)
小室圭氏の代理人より届いた文書本文(2ページ目)
[写真 6/32枚目] 小室圭氏の代理人より届いた文書本文(2ページ目)
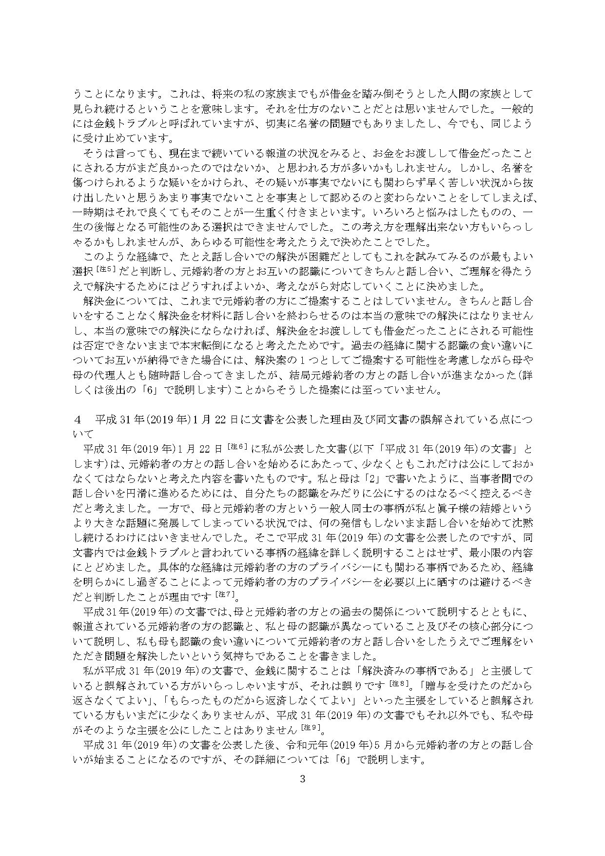
小室圭氏の代理人より届いた文書本文(3ページ目)
[写真 7/32枚目] 小室圭氏の代理人より届いた文書本文(3ページ目)
小室圭氏の代理人より届いた文書本文(4ページ目)
[写真 8/32枚目] 小室圭氏の代理人より届いた文書本文(4ページ目)
小室圭氏の代理人より届いた文書本文(5ページ目)
[写真 9/32枚目] 小室圭氏の代理人より届いた文書本文(5ページ目)
小室圭氏の代理人より届いた文書本文(6ページ目)
[写真 10/32枚目] 小室圭氏の代理人より届いた文書本文(6ページ目)
小室圭氏の代理人より届いた文書本文(7ページ目)
[写真 11/32枚目] 小室圭氏の代理人より届いた文書本文(7ページ目)
小室圭氏の代理人より届いた文書本文(8ページ目)
[写真 12/32枚目] 小室圭氏の代理人より届いた文書本文(8ページ目)
小室圭氏の代理人より届いた文書本文(9ページ目)
[写真 13/32枚目] 小室圭氏の代理人より届いた文書本文(9ページ目)
小室圭氏の代理人より届いた文書本文(10ページ目)
[写真 14/32枚目] 小室圭氏の代理人より届いた文書本文(10ページ目)
小室圭氏の代理人より届いた文書本文(11ページ目)
[写真 15/32枚目] 小室圭氏の代理人より届いた文書本文(11ページ目)
小室圭氏の代理人より届いた文書本文の脚注(12ページ目)
[写真 16/32枚目] 小室圭氏の代理人より届いた文書本文の脚注(12ページ目)
小室圭氏の代理人より届いた文書本文の脚注(13ページ目)
[写真 17/32枚目] 小室圭氏の代理人より届いた文書本文の脚注(13ページ目)
小室圭氏の代理人より届いた文書本文の脚注(14ページ目)
[写真 18/32枚目] 小室圭氏の代理人より届いた文書本文の脚注(14ページ目)
小室圭氏の代理人より届いた文書本文の脚注(15ページ目)
[写真 19/32枚目] 小室圭氏の代理人より届いた文書本文の脚注(15ページ目)
小室圭氏の代理人より届いた文書本文の脚注(16ページ目)
[写真 20/32枚目] 小室圭氏の代理人より届いた文書本文の脚注(16ページ目)
小室圭氏の代理人より届いた文書本文の脚注(17ページ目)
[写真 21/32枚目] 小室圭氏の代理人より届いた文書本文の脚注(17ページ目)
小室圭氏の代理人より届いた文書本文の脚注(18ページ目)
[写真 22/32枚目] 小室圭氏の代理人より届いた文書本文の脚注(18ページ目)
小室圭氏の代理人より届いた文書本文の脚注(19ページ目)
[写真 23/32枚目] 小室圭氏の代理人より届いた文書本文の脚注(19ページ目)
小室圭氏の代理人より届いた文書本文の脚注(20ページ目)
[写真 24/32枚目] 小室圭氏の代理人より届いた文書本文の脚注(20ページ目)
小室圭氏の代理人より届いた文書本文の脚注(21ページ目)
[写真 25/32枚目] 小室圭氏の代理人より届いた文書本文の脚注(21ページ目)
小室圭氏の代理人より届いた文書本文の脚注(22ページ目)
[写真 26/32枚目] 小室圭氏の代理人より届いた文書本文の脚注(22ページ目)
小室圭氏の代理人より届いた文書本文の脚注(23ページ目)
[写真 27/32枚目] 小室圭氏の代理人より届いた文書本文の脚注(23ページ目)
小室圭氏の代理人より届いた文書本文の脚注(24ページ目)
[写真 28/32枚目] 小室圭氏の代理人より届いた文書本文の脚注(24ページ目)
小室圭氏の代理人より届いた文書概要(1ページ目)
[写真 29/32枚目] 小室圭氏の代理人より届いた文書概要(1ページ目)
小室圭氏の代理人より届いた文書概要(2ページ目)
[写真 30/32枚目] 小室圭氏の代理人より届いた文書概要(2ページ目)
小室圭氏の代理人より届いた文書概要(3ページ目)
[写真 31/32枚目] 小室圭氏の代理人より届いた文書概要(3ページ目)
小室圭氏の代理人より届いた文書概要(4ページ目)
[写真 32/32枚目] 小室圭氏の代理人より届いた文書概要(4ページ目)
この写真の記事へ戻る

Photo Ranking

秋篠宮家の最新記事

広告を見ると、記事の続きを読むことが可能になります
続きを読む
ページをリロードする
TOPに戻る