社会・事件
2023/6/28

はあちゅうの“なりすましアカウント”裁判「逆にはあちゅうが敗訴で慰謝料支払い」まさかの展開の全容

事件裁判はあちゅうTwitter
はあちゅうこと伊藤春香氏(本人のインスタグラムより)
[写真 1/12枚目] はあちゅうこと伊藤春香氏(本人のインスタグラムより)
AV男優のしみけん(左)と事実婚をしていたが、2022年9月い解消したことを発表したはあちゅう(本人のインスタグラムより
[写真 2/12枚目] AV男優のしみけん(左)と事実婚をしていたが、2022年9月い解消したことを発表したはあちゅう(本人のインスタグラムより
はあちゅうのなりすまし訴訟判決文1
[写真 3/12枚目] はあちゅうのなりすまし訴訟判決文1
[写真 4/12枚目]
はあちゅうのなりすまし訴訟判決文2
[写真 5/12枚目] はあちゅうのなりすまし訴訟判決文2
はあちゅうのなりすまし訴訟判決文3
[写真 6/12枚目] はあちゅうのなりすまし訴訟判決文3
はあちゅうのなりすまし訴訟判決文4
[写真 7/12枚目] はあちゅうのなりすまし訴訟判決文4
はあちゅうのなりすまし訴訟判決文5
[写真 8/12枚目] はあちゅうのなりすまし訴訟判決文5
はあちゅうのなりすまし訴訟判決文6
[写真 9/12枚目] はあちゅうのなりすまし訴訟判決文6
はあちゅうのなりすまし訴訟判決文7
[写真 10/12枚目] はあちゅうのなりすまし訴訟判決文7
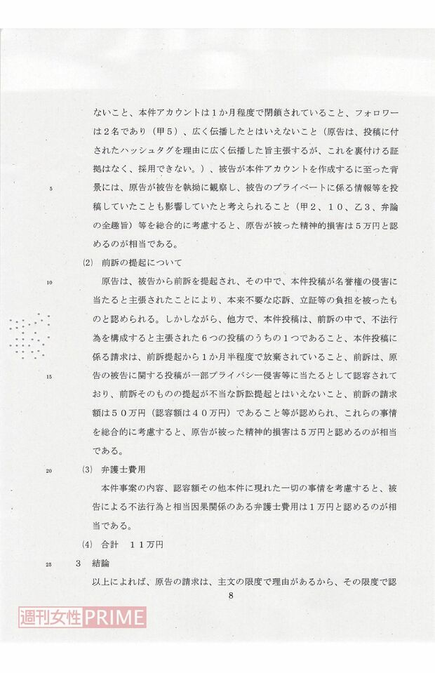
はあちゅうのなりすまし訴訟判決文8
[写真 11/12枚目] はあちゅうのなりすまし訴訟判決文8
[写真 12/12枚目]
この写真の記事へ戻る

Photo Ranking

事件の最新記事

広告を見ると、記事の続きを読むことが可能になります
続きを読む
ページをリロードする
TOPに戻る